学院主页
中心首页
中心简介
职业技能评价
职业技能评价项目
机动车检测维修专业技术人员职业资格
机动车驾驶教练员
汽车维修工
电工
公路养护工
物流服务师
机动车鉴定评估师
轨道列车司机
新闻中心
党风廉政
图片新闻
通知公告
中心风采
职业培训
资源下载
联系我们
通知公告
当前位置:
中心首页
>>
新闻中心
>>
通知公告
>> 正文
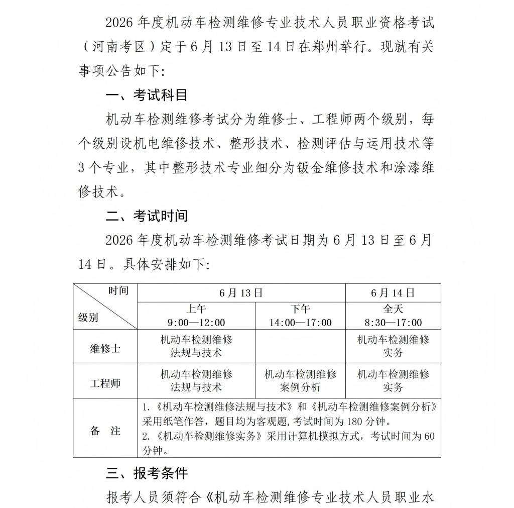
2026年度机动车检测维修专业技术人员职业资格考试(河南考区)考试公告
来源: 发布时间:2026-03-23 点击数:
附件(附件1、附件2、附件3).doc
附件【
附件(附件1、附件2、附件3).doc
】已下载
次
下一条:
2025年第6批职业技能等级认定成绩合格人员公示
【
关闭
】